
图文转载自中国工控网,如若侵权请联系删除
在我国工业产值增速放缓、企业利润失速的发展背景下,工业企业核心能力体系随着市场的需求以及信息化的推进而逐渐发生变化。在成本、研发、营销、生产、质量等领域,工业企业都在进一步提升精细化管控、快速设计响应、在线分析与优化等能力,特别是在服务领域,更重视远程诊断与服务能力、客户互助与敏捷服务能力、产品全生命周期追溯服务能力等。
基于此,工业互联网成为新的增长发力点,国家不断加大力度扶持工业互联网发展。同时在5G及疫情的加速下,工业互联网迎来了巨大的发展机遇期。
01、工业互联网三大体系
工业互联网主要包括网络、平台、安全三大体系。
网络体系:
将连接对象延伸到机器设备、工业产品和工业服务,实现产业主题与产业链各环节选要素的泛在互联。
平台体系:
主要是工业PaaS平台和平台上工业APP的孵化,是工业互联网的核心,平台体系包括接入层、基础层、平台层、应用层。
安全体系:
加强工业互联网安全技术手段建设,形成覆盖产业全生命周期的安全保障体系。
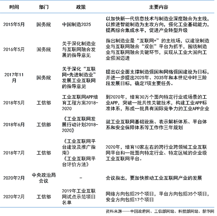
02、工业互联网发展政策

03、工业互联网发展路径

单点应用创造市场需求:
在工业互联网应用初期,需要借助特定领域的应用创造需求,快速打开市场。如工信部倡导,提升高能耗、通用、智能化等设备上云效率和可靠性,降低能耗和维修成本。
垂直突破构建解决方案:
在单点应用数据的原始积累进程中,沉淀了特定行业或特定区域一定数量的企业,将进一步将数据模型化,打造行业工业APP与解决方案。
网络跨界形成生态发展:
将垂直方案进行有机互联并形成全链条服务能力,依托优势进行快速复制及迭代,逐渐形成产业生态,成为真正的工业基础设施,实现全面互联。包括数据采集端(智能机器人、智能装备、智能终端等)、数据连接与传输(生产互联、设备互联、外部互联等)、数据计算与处理(云计算、云存储、大数据等)。
04、工业互联网的行业模式梳理
由于工业互联网涉及行业广泛,入局公司背景多样,同时其服务模式侧重也各有不同。
